Physical Address
304 North Cardinal St.
Dorchester Center, MA 02124
Physical Address
304 North Cardinal St.
Dorchester Center, MA 02124

Mata Kuliah Microcontroller Laboratory
Disusun oleh:
- Nazril Muhammad Syakib
- Arkan Nibras
Keselamatan rumah tangga, khususnya di kalangan masyarakat menengah ke bawah, menghadapi risiko serius dari kebocoran gas LPG (Liquefied Petroleum Gas) dan bahaya kebakaran. Pengembangan solusi keamanan yang efektif namun terjangkau menjadi sangat penting karena keterbatasan finansial sering menjadi hambatan dalam mengakses solusi yang mahal. Risiko kebocoran gas LPG dan kebakaran merupakan ancaman konstan, terutama pada ruang yang sempit dan terbatas. Dampak dari kebocoran gas dapat memicu api yang berkobar dan dapat menyebabkan kebakaran terjadi. Peningkatan kepadatan penduduk dan pembangunan gedung perkantoran juga menimbulkan kerawanan apabila terjadi kebakaran. Di Bandung, tercatat 35 kejadian kebakaran pada tahun 2024 yang disebabkan oleh kebocoran gas. Jika gas yang bocor mengenai percikan api, tabung gas dapat meledak dan membakar seluruh isi ruangan. Untuk mencegah dan mengurangi risiko ini, diperlukan perangkat yang dapat melindungi dari bahaya kebakaran secara otomatis. Penelitian ini bermaksud merancang sebuah sistem otomatis menggunakan ESP32 dan sensor MQ-2 untuk deteksi dini kebocoran gas. Sensor MQ-2 yang harganya terjangkau digunakan untuk mendeteksi berbagai jenis gas seperti LPG, propana, dan metana yang umum digunakan di rumah tangga. Alat ini dirancang untuk memberikan peringatan dini dan ditempatkan di dapur dekat tabung gas LPG dan kompor agar dapat bekerja secara maksimal. Sistem ini juga terintegrasi dengan aplikasi mobile untuk memberikan notifikasi real-time dan memonitoring kadar gas dalam ruangan.
Berdasarkan latar belakang di atas, rumusan masalah dalam penelitian ini adalah:
Tujuan dari penelitian ini adalah:
Internet of Things (IoT) adalah konsep yang memungkinkan perangkat elektronik seperti sensor, aktuator, dan mikrokontroler saling terhubung melalui jaringan internet untuk melakukan pertukaran data secara real-time. Teknologi IoT mempermudah proses pemantauan jarak jauh karena data dari perangkat dapat langsung dikirimkan ke server atau aplikasi mobile. Dalam penelitian ini, IoT digunakan agar sistem deteksi kebocoran gas dapat memantau nilai sensor secara langsung melalui internet dan memberikan notifikasi ke pengguna. Penggunaan IoT sejalan dengan kebutuhan sistem otomatis yang mampu meningkatkan keamanan rumah tangga, sebagaimana disebutkan pada jurnal bahwa sistem ini dirancang untuk memberikan peringatan dini dan memantau kondisi dapur secara real-time melalui aplikasi mobile.
Blynk adalah sebuah layanan aplikasi yang digunakan untuk mengontrol mikrokontroler dari jaringan internet. Aplikasi yang disediakan oleh blynk sendiri masih butuh disusun sesuai dengan kebutuhan. Platform untuk aplikasi OS Mobile (iOS dan Android) yang memungkinkan untuk kendali modul Arduino, Raspberry Pi, ESP32, WEMOS D1,ESP32 dan module sejenisnya melalui Internet. Blynk App adalah sebuah aplikasi yang didesain untuk Internet of Things. Aplikasi ini mampu mengontrol hardware dari jarak jauh. Dengan Blynk Cloud, perangkat ESP32 dapat dipantau dari mana saja tanpa harus membuat server sendiri. Ketika digabungkan dengan sensor DHT11, data suhu dan kelembapan dapat langsung dikirim ke aplikasi Blynk sehingga pengguna bisa melihat kondisi lingkungan secara real-time dari jarak jauh.

ESP32 merupakan mikrokontroler yang dilengkapi dengan Wi-Fi dan Bluetooth sehingga sangat cocok digunakan dalam penelitian IoT. Perangkat ini memiliki prosesor cepat, banyak pin Input/Output, serta mendukung pembacaan sinyal analog dari sensor seperti MQ-2. Pada jurnal, ESP32 yang digunakan adalah Dev Kit, yang berfungsi sebagai pengontrol seluruh bagian perangkat yang terhubung, termasuk sensor gas, sensor api, buzzer, relay, dan water pump. ESP32 berperan sebagai pusat pemrosesan sistem, membaca data dari sensor, menentukan kondisi bahaya, serta mengirimkan data ke aplikasi mobile. Kapabilitas Wi-Fi yang dimiliki ESP32 memungkinkan sistem bekerja secara real-time sesuai kebutuhan pemantauan kebocoran gas.

MQ-2 adalah sensor gas yang digunakan untuk mendeteksi gas LPG, propana, metana, hidrogen, dan asap. Sensor ini bekerja berdasarkan perubahan resistansi elemen sensitif SnO₂ ketika terpapar gas mudah terbakar. Nilai resistansi yang berubah kemudian diubah menjadi sinyal analog yang dapat diolah oleh ESP32. Dalam jurnal, sensor MQ-2 berfungsi sebagai alat deteksi gas utama yang akan membaca kadar gas di lingkungan dapur. Jika nilai gas melebihi ambang batas tertentu, sistem akan mengirimkan peringatan dan memicu buzzer. Penggunaan MQ-2 dipilih karena harganya terjangkau, sensitivitasnya tinggi, serta umum digunakan dalam sistem pendeteksi kebocoran LPG.

Buzzer merupakan komponen penghasil suara yang digunakan sebagai bentuk alarm atau peringatan. Terdapat dua jenis buzzer, yaitu active buzzer yang langsung berbunyi saat diberikan tegangan dan passive buzzer yang membutuhkan sinyal frekuensi dari mikrokontroler. Pada penelitian ini, buzzer digunakan untuk memberikan peringatan berupa suara ketika sensor MQ-2 mendeteksi kebocoran gas. Dalam jurnal dijelaskan bahwa buzzer berfungsi sebagai peringatan suara yang menyala setiap kali nilai dari sensor gas melebihi ambang batas tertentu. Fungsinya adalah memberikan tanda bahaya secara langsung kepada pengguna agar dapat segera mengambil tindakan pencegahan.

Kabel jumper adalah kabel kecil yang digunakan untuk menghubungkan antar komponen elektronik pada rangkaian, terutama saat proses prototyping. Kabel ini biasanya memiliki konektor pada ujungnya, seperti male-to-male, female-to-female, atau male-to-female, sehingga memudahkan pemasangan tanpa perlu menyolder. Kabel jumper memungkinkan aliran sinyal dan listrik berpindah dari satu titik ke titik lain dalam breadboard atau dari modul ke mikrokontroler seperti ESP32. Karena sifatnya yang fleksibel dan mudah dilepas-pasang, kabel jumper sangat umum digunakan dalam percobaan rangkaian elektronik sebelum desain dipindahkan ke PCB permanen.

Project board atau breadboard adalah papan tempat membuat rangkaian elektronik sementara tanpa perlu penyolderan. Breadboard memiliki lubang-lubang kecil yang saling terhubung secara horizontal maupun vertikal untuk memudahkan pemasangan komponen seperti resistor, sensor, modul ESP32, dan kabel jumper. Breadboard digunakan dalam tahap pengembangan awal atau percobaan karena memungkinkan perubahan rangkaian dilakukan dengan cepat dan mudah. Alat ini sangat penting dalam proses prototyping, sehingga pengguna dapat menguji fungsi rangkaian sebelum dipindahkan ke rangkaian permanen di PCB.

PCB bolong atau perfboard adalah papan sirkuit cetak yang memiliki banyak lubang kecil berjarak tetap, biasanya 2.54 mm, yang digunakan untuk membuat rangkaian elektronik permanen. Tidak seperti breadboard, perfboard memerlukan proses penyolderan untuk menghubungkan komponen satu sama lain sehingga rangkaian menjadi kuat dan lebih tahan lama. PCB bolong sering digunakan setelah rangkaian diuji di breadboard dan dianggap berhasil. Dengan adanya lubang-lubang teratur, pengguna dapat menentukan sendiri jalur koneksi menggunakan kabel tembaga atau timah solder. PCB bolong menjadi solusi praktis dan murah untuk membuat rangkaian permanen tanpa harus mencetak PCB custom.

Arduino IDE (Integrated Development Environment) adalah perangkat lunak resmi yang digunakan untuk menulis, mengedit, mengompilasi, dan mengunggah program ke papan mikrokontroler seperti Arduino Uno, ESP32, dan berbagai modul lainnya. Arduino IDE menyediakan tampilan yang sederhana sehingga mudah digunakan oleh pemula maupun pengguna yang sudah berpengalaman. Di dalamnya terdapat editor kode, compiler bawaan, serta fitur untuk mengunggah program ke mikrokontroler melalui kabel USB. Arduino IDE menggunakan bahasa pemrograman berbasis C/C++, namun telah disederhanakan melalui library dan fungsi bawaan sehingga pengguna dapat membuat program dengan lebih cepat. Selain itu, Arduino IDE memiliki fitur Serial Monitor yang berfungsi menampilkan data keluaran dari mikrokontroler secara real-time, sehingga sangat membantu dalam proses pengujian sensor dan debugging program. Dalam penelitian ini, Arduino IDE digunakan untuk memprogram ESP32 agar mampu membaca sensor MQ-2, mengaktifkan buzzer, serta mengirimkan data ke platform IoT sesuai rancangan system.

// -------------------------------------------------------
// SIMULASI WOKWI - SENSOR MQ2 + BUZZER ESP32
// TANPA BLYNK (karena Wokwi tidak support internet)
// -------------------------------------------------------
#define MQ2_PIN 34 // pin ADC ESP32
#define BUZZER_PIN 12 // buzzer
unsigned long lastPrint = 0;
// Fungsi pembacaan stabil MQ2
int readMQ2() {
long total = 0;
for (int i = 0; i < 10; i++) {
total += analogRead(MQ2_PIN);
delay(5);
}
return total / 10;
}
void setup() {
Serial.begin(115200);
pinMode(MQ2_PIN, INPUT);
pinMode(BUZZER_PIN, OUTPUT);
digitalWrite(BUZZER_PIN, LOW);
Serial.println("Simulasi MQ2 + Buzzer (Wokwi)");
}
void loop() {
int mqValue = readMQ2();
float gasPercent = map(mqValue, 0, 4095, 0, 100);
// cetak setiap 300 ms
if (millis() - lastPrint >= 300) {
Serial.print("MQ2 Raw: ");
Serial.print(mqValue);
Serial.print(" | Gas %: ");
Serial.println(gasPercent);
lastPrint = millis();
}
// jika gas tinggi → buzzer bunyi
if (gasPercent > 50) {
digitalWrite(BUZZER_PIN, HIGH);
} else {
digitalWrite(BUZZER_PIN, LOW);
}
}

Pada perancangan ini dilakukan secara asli atau langsung menggunakan Arduino IDE, ESP32 Dev Kit, Buzzer HW-508, ProjectBoard, Kabel Jumper, dan Blynk
#define BLYNK_TEMPLATE_ID "TMPL6ssle86hR"
#define BLYNK_TEMPLATE_NAME "Peringatan Gas"
#define BLYNK_AUTH_TOKEN "Ih6OKEPUIw0L95wyu-T4rEVQ92ay1g8v"
#include <WiFi.h>
#include <WiFiClient.h>
#include <BlynkSimpleEsp32.h>
// WiFi]
char ssid[] = "Dongdoy";
char pass[] = "mautauga";
// Pin MQ-2 dan Buzzer
#define MQ2_PIN 34
#define BUZZER_PIN 12
unsigned long lastAlert = 0; // anti spam event
// Fungsi pembacaan stabil
int readMQ2() {
long total = 0;
for (int i = 0; i < 10; i++) {
total += analogRead(MQ2_PIN);
delay(10);
}
return total / 10;
}
void setup() {
Serial.begin(115200);
pinMode(MQ2_PIN, INPUT);
pinMode(BUZZER_PIN, OUTPUT);
digitalWrite(BUZZER_PIN, LOW); // buzzer awal OFF
// Start Blynk
Blynk.begin(BLYNK_AUTH_TOKEN, ssid, pass);
}
void loop() {
Blynk.run();
int mqValue = readMQ2();
float gasPercent = map(mqValue, 0, 4095, 0, 100);
Serial.print("MQ2: ");
Serial.print(mqValue);
Serial.print(" | Gas: ");
Serial.print(gasPercent);
Serial.println(" %");
// Kirim ke Blynk
Blynk.virtualWrite(V0, mqValue);
Blynk.virtualWrite(V1, gasPercent);
Blynk.virtualWrite(V2, gasPercent > 50 ? 1 : 0);
// Kontrol buzzer
if (gasPercent > 50) {
digitalWrite(BUZZER_PIN, HIGH);
// ---- TRIGGER NOTIFIKASI ----
if (millis() - lastAlert > 8000) { // jeda 8 detik
Blynk.logEvent("bahaya_gas", "⚠ GAS BOCOR BRO!!!!🔥");
lastAlert = millis();
}
// --------------------------------
} else {
digitalWrite(BUZZER_PIN, LOW);
}
delay(300);
}
2. Tampilan Blynk

3. Tampilan Notifikasi pada hp/mobile

4. Tampilan kadar gas pada blynk

5. Rangkaian Pada Project Board


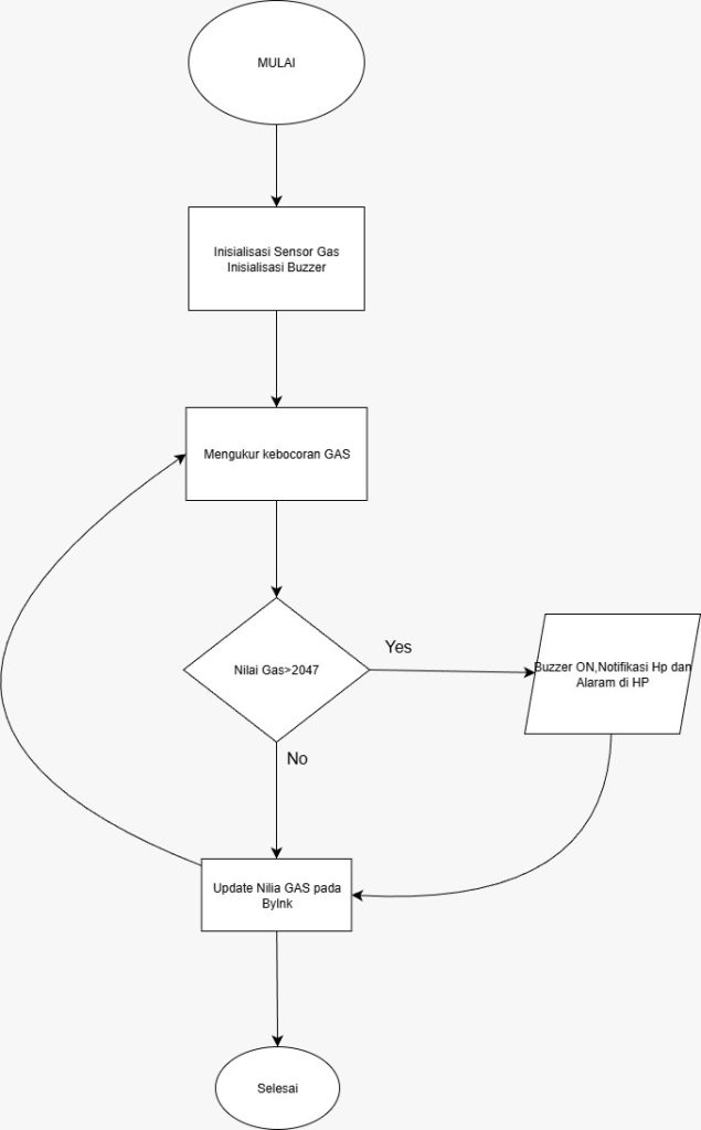
6. Flowchart

| No | Barang | Harga Satuan | Satuan | Total |
| 1 | ESP32 Dev Kit | 70.000,00 | 1 | 70.000,00 |
| 2 | PCB Bolong | 10.000,00 | 1 | 10.000,00 |
| 3 | MQ-2 | 19.000,00 | 1 | 19.000,00 |
| 4 | Buzzer | 6.000,00 | 1 | 6.000,00 |
| 5 | Kabel Jumper | 15.000,00 | 1 lembar | 15.000,00 |
| 6 | Project Board | Gratis | 1 | Gratis |
Berdasarkan paparan di atas, proyek Sistem Pendeteksi Kebocoran Gas Berbasis IoT menggunakan ESP32 dan Sensor MQ-2 ini memiliki urgensi dan potensi yang besar dalam meningkatkan standar keamanan lingkungan. Dengan memanfaatkan kemampuan pemrosesan dan konektivitas nirkabel yang unggul dari ESP32 Dev Kit serta keakuratan pendeteksian gas dari sensor MQ-2, sistem ini dirancang untuk memberikan notifikasi dini secara real-time kepada pengguna. Kami meyakini bahwa implementasi proyek ini tidak hanya akan memberikan solusi preventif yang efektif terhadap risiko bahaya kebakaran dan keracunan gas, tetapi juga menjadi fondasi bagi pengembangan lebih lanjut menuju sistem keamanan rumah pintar yang terintegrasi dan berkelanjutan.